| ติดต่อสถาบัน | 

โทร : 035-704069 โทรสาร : 035-704069 

 อีเมลล์ : civa2556@gmail.com , saraban@iveacer.ac.th

Written by jane

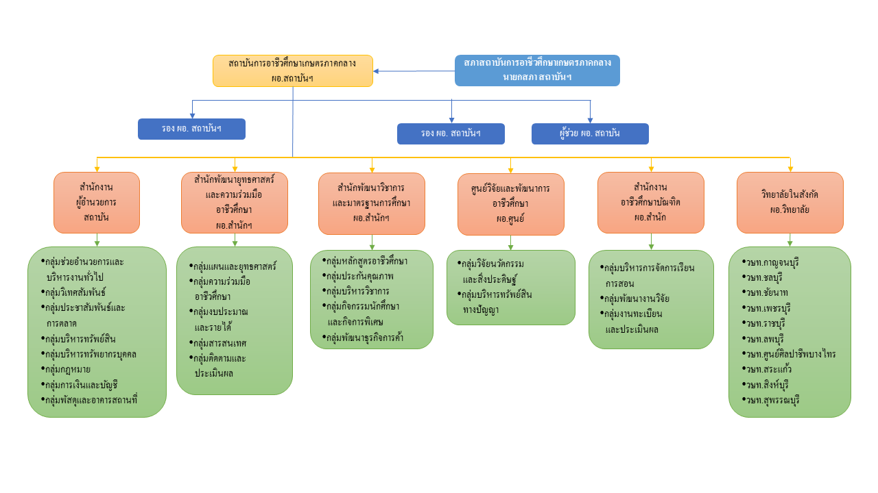
โครงสร้างการบริหาร

📥 ดาวน์โหลดแผนผังขนาดใหญ่
โครงสร้างสถาบันการอาชีวศึกษาเกษตรภาคกลาง

ผังโครงสร้างการบริหารงานภายใน

🏛️
สภาสถาบันการอาชีวศึกษาเกษตรภาคกลาง
นายกสภาสถาบันฯ
👤
สถาบันการอาชีวศึกษาเกษตรภาคกลาง
ผู้อำนวยการสถาบันฯ
รองผู้อำนวยการสถาบันฯ
ผู้ช่วยผู้อำนวยการสถาบันฯ
สำนักงานผู้อำนวยการสถาบัน
  • กลุ่มช่วยอำนวยการและบริหารงานทั่วไป
  • กลุ่มวิเคราะห์นโยบายและแผน
  • กลุ่มประชาสัมพันธ์และการตลาด
  • กลุ่มบริหารทรัพย์สิน
  • กลุ่มบริหารงานบุคคล
  • กลุ่มนิติการ
  • กลุ่มการเงินและบัญชี
  • กลุ่มจัดสวัสดิการสถานที่
สำนักงานพัฒนายุทธศาสตร์
และความร่วมมืออาชีวศึกษา
  • กลุ่มแผนและยุทธศาสตร์
  • กลุ่มความร่วมมืออาชีวศึกษา
  • กลุ่มงบประมาณและรายได้
  • กลุ่มสารสนเทศ
  • กลุ่มตรวจสอบภายในและประเมินผล
สำนักงานพัฒนาวิชาการ
และมาตรฐานการศึกษา
  • กลุ่มหลักสูตรอาชีวศึกษา
  • กลุ่มประกันคุณภาพ
  • กลุ่มนิเทศวิชาการ
  • กลุ่มกิจกรรมศึกษาและการศึกษาพิเศษ
  • กลุ่มพัฒนาธุรกิจการค้า
ศูนย์วิจัยและพัฒนา
การอาชีวศึกษา
  • กลุ่มวิจัยนวัตกรรมและสิ่งประดิษฐ์
  • กลุ่มบริหารทรัพย์สินทางปัญญา
สำนักงานอาชีวศึกษานานาชาติ
  • กลุ่มบริหารการจัดการเรียนการสอน
  • กลุ่มพัฒนางานวิจัย
  • กลุ่มทะเบียนและประเมินผล

Design by: www.diablodesign.eu